Volume 3: 函数式算法验证
目录
索引
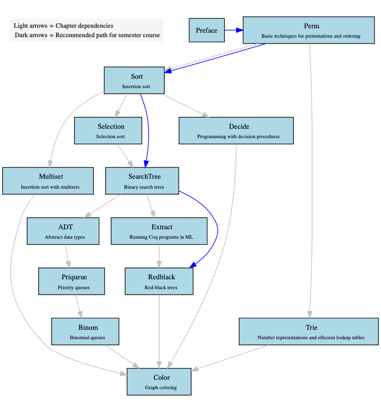
路线
Chapter Dependencies