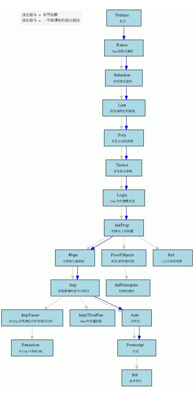
Chapter Dependencies

Graph of Chapter Dependencies